| Sign In | Join Free | My spintoband.com |
|
Brand Name : Liocrebif
Model Number : LKF-Fiber Optic System
Certification : GJB 9001C-2017
Place of Origin : China
MOQ : 1
Price : 5000-25000CHY
Payment Terms : T/T
Supply Ability : 10000
Delivery Time : 2-4 weeks
Packaging Details : Wooden box/Cardboard box/Container
Color&Classification : LKF-Fiber Optic System
Module Type : Anti-Jamming System
Brand : Liocrebif
Origin Place : China
Application : Low detection risk, Strong anti-interference capability, Fiber optic communication, Adaptability to harsh environments
Output Format : RS422
The most significant advantage of optical fiber anti-interference module is the transmission of control signals and data through optical fiber communication technology, rather than traditional radio waves. Optical fiber is not affected by electromagnetic interference, enhancing the survival capability of UAV, FPV drone in complex battlefield environments or changing conditions, ensuring the stable operation of drone and efficient completion of tasks. Optical fiber communication has extremely high bandwidth and data transmission rate, which enables drone to transmit large amounts of high-definition videos and sensor data in real time, providing strong support for remote control.
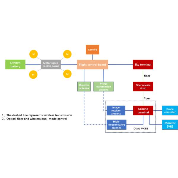
See Figure 1 for details.
Product Composition
The optical fiber anti-interference module consists of three parts: fiber release drum, sky terminal, and ground terminal, which can achieve real-time bidirectional information exchange between the drone and the controller. It can support multiple communication modes such as Ethernet, serial port, TTL, etc., and support different communication protocol, such as SBUS, CRSF, ELSR, and etc.
See Figure 2 for details.
Expectional Technology
Liocrebif is a high-tech enterprise with full capabilities in independent research and development, testing, and production. It has a complete technical system covering GNSS receiver modules, circuit board design, anti-interference algorithms, and system integration testing. The company strictly implements the ISO9001 quality management system, and its product design fully considers engineering application requirements, with continuous innovation in anti-interference technology, reception sensitivity, and system stability.
As a core component in intelligent equipment and navigation systems, the 1400FA GNSS receiver stands out for its exceptional anti-interference capabilities, environmental adaptability, and long-term reliability, making it a critical component for ensuring system performance in demanding application scenarios.
Performance Parameters
Optical Fiber Release Drum
| Specifications | Internal Release Drum (fiber outer dia. 0.21mm) | External Release Drum (fiber outer dia. 0.30mm) | ||
|
| Size (mm) | Weight (kg) | Size (mm) | Weight (kg) |
| 20km | Φ145*274mm | 1.8kg | Φ130*350mm | 2.6kg |
| 15km | Φ145*274mm | 1.45kg | Φ130*350mm | 2.0kg |
| 10km | Φ121*246mm | 1.01kg | Φ115*295mm | 1.3kg |
| 5km | Φ121*246mm | 0.65kg | Φ115*295mm | 0.75kg |
| 3km | Φ121*246mm | 0.52kg | Φ90*230mm | 0.55kg |
| The height and weight of sky terminal and outlet nozzle are not included | ||||
Invisible Optical Fiber With Outer Sheath
| Item | Classification | ||||
|
Outer sheath
| Outside diameter | Class A | Class B | Class C | Class D |
| 0.21-0.23mm | 0.30-0.32mm | 0.34-0.36mm | 0.41-0.43mm | ||
| Materials | Polymer mixture | ||||
| Fiber color | Natural quality | ||||
| Jacket color | Transparent, invisible, light yellow | ||||
| Tensile strength | > 60N(normal) + 120N (advanced) | ||||
| Attenuation | @ 1310nm ≤0 .35dB/ km @ 1550nm ≤0 .21dB/ km | ||||
| Density (kg/km) | 0.07 | 0.11 | 0.13 | 0.16 | |
Optical Specifications
| Geometrical Specifications | |
| Item | Specifications |
| MFD@1310nm | (8 .60±0 .40) μm |
| MFD@1550nm | (9 .80±0 .50) μm |
| Cladding diameter | ( 125 .0±0 .7 ) μm |
| Core-cladding concentricity error | ≤0 .5 μm |
| cladding non-circularity | ≤ 1 .0 % |
| Coating diameter | (245±10) μm |
| Outer coating cladding concentricity error | ≤ 10 μm |
| Cut-off Wavelength | |
| 2-meter coated fiber cut-off wavelength λc( nm) | 1150 ≤ λc ≤ 1330 |
| 22 meters fiber cable maximum cut-off wavelength λcc ( nm) |
1260 |
| Fiber Attenuation | |
| Wavelength | Attenuation |
|
@ 1310nm, dB/ km |
≤0 .35 |
|
@ 1383nm, dB/ km |
≤0 .35 |
|
@ 1550nm, dB/ km |
≤0 .21 |
|
@ 1625nm, dB/ km |
≤0 .23 |
[ There are no discontinuities greater than 0.02dB in the attenuation of the fiber at 1310nm or 1550nm ]
| Macro-Bend Induced Excess Loss | |||
| Macro-bend Diameter | Turn Number | Wavelength | Excess loss |
| 30 mm | 10 Turns Around a Mandrel of 15 mm Radius | 1550 nm | ≤0 .03 dB |
| 1625 nm | ≤0 . 1 dB | ||
| 20 mm | 1 Turn Around a Mandrel of 10 mm Radius | 1550 nm | ≤0 . 1 dB |
| 1625 nm | ≤0 .2 dB | ||
| 15 mm | 1 Turn Around a Mandrel of 7.5 mm Radius | 1550 nm | ≤0 .5 dB |
| 1625 nm | ≤1 .0 dB | ||
| Wavelength Dispersion | ||
| Dispersion Character | Zero-dispersion wavelength λ0 | ( 1300~ 1324) nm |
| Zero-dispersion slope S0 | ≤0 .092 ps/(nm^2 * km) | |
| @1288~1339nm D(λ) | ≤3 .5 ps/(nm * km) | |
| @1271~1360nm D(λ) | ≤5 .3 ps/(nm * km) | |
| @1550nm D(λ) | ≤18 ps/(nm * km) | |
| @1625nm D(λ) | ≤22 ps/(nm *km) | |
| Polarization mode dispersion coefficient(PMD) | ≤0 .2 ps/ km^1/2(Single fiber) | |
| ≤0 . 1 ps/km^1/2(Link value) | ||
| Note :Calculation formula for dispersion coefficient in the range of 1200~1600nm: D(λ) =S0/4 × (λ-λ04/λ3) ps/(nm . km) | ||
| Mechanical Specifications | ||
| Item | Specifications | |
| Proof test | ≥ 2 .0%(19 .6 N) | |
| Coating Strip Force | Peak force: 1 .0 ≤ F ≤ 8 .9 ( N ) Typical Average force: 1 .0 ≤ F ≤ 5 .0 ( N ) | |
| Dynamic Fatigue Parameter(nd) | ≥ 20 nd | |
|
Short length(standard 0.5m) Tensile strength | Weibull probability level 50% | ≥ 3 .8 Gpa |
| Weibull probability level 15% | ≥ 3 . 14 Gpa | |
| Curl(radius) | ≥ 4 m | |
| Environmental Specifications | ||
| Item | Test conditions |
Induced excess attenuation (dB/km) |
| 1310nm&1550nm&1625nm | ||
| Temperature Dependence Induced Attenuation | -60℃ to +85℃ | ≤0.05 |
| Temperature-Humidity Cycling Induced Attenuation | -10°C to +85°C, 98% RH | ≤0.05 |
| Watersoak Dependence Induced Attenuation | 23°C, for 30 days | ≤0.05 |
| Damp Heat Dependence Induced Attenuation | 85°C and 85% RH, for 30 days | ≤0.05 |
| Dry Heat Aging | 85℃, for 30 days | ≤0.05 |
Main features Fiber communication: It offers significantly higher bandwidth than traditional wireless methods (e.g., radio or microwave), supporting real-time transmission of ultra-HD video, radar data, and multi-sensor feeds with minimal latency. Strong Anti-Interference: Immune to electromagnetic interference (e.g., electronic warfare, lightning) or spectrum congestion, making it ideal for complex environments (e.g., battlefields, industrial zones). Low Detection Risk: Fiber communication emits no radio signals, making it nearly undetectable by adversaries—critical for covert military operations. Harsh Environment Adaptability: Performs exceptionally in wireless "dead zones" like tunnels, underground facilities, etc.
Application Areas Military reconnaissance Disaster relief and emergency communications Critical facility inspections
Figure 1 System Introduction
Figure 2 Product Composition Figure 3 System Connection



|
|
High Performance Anti Jamming System FPV Drone Jammer Efficient For Optical Fiber Module Images |